สำหรับผู้แต่ง
|
ส่งบทความใหม่ หรือ ดูการส่งที่รอดำเนินการ ขั้นตอนการส่งบทความ (คลิกที่นี่) การเตรียมต้นฉบับ Download : [Template] – [คู่มือ] สำหรับบทความที่ยื่นตีพิมพ์ตั้งแต่วันที่ 1 มกราคม 2564 เป็นต้นไป 1. ภาษา สามารถนำเสนอได้ทั้งภาษาไทยหรือภาษาอังกฤษโดยจะต้องมีบทคัดย่อทั้งภาษาไทยและ ภาษาอังกฤษในผลงานวิชาการนั้น ๆ 2. หัวข้อในการเขียนบทความ 2.1 บทความวิจัย มีหัวข้อดังนี้ - ชื่อเรื่อง มีทั้งภาษาไทยและภาษาอังกฤษ - ชื่อ-สกุล/สถานภาพผู้เขียน มีทั้งภาษาไทยและภาษาอังกฤษ - บทคัดย่อ มีทั้งภาษาไทยและภาษาอังกฤษ - คำสำคัญ ภาษาไทยและภาษาอังกฤษ - บทนำ - ความมุ่งหมายของการวิจัย - วิธีดำเนินการวิจัย - ผลการวิจัย - อภิปรายผล - ข้อเสนอแนะ - เอกสารอ้างอิง (อ้างอิงภาษาไทยต้องแปลเป็นภาษาอังกฤษทั้งหมด ตามรูปแบบ APA 7th Edition) 2.2 บทความวิชาการ มีหัวข้อดังนี้ - ชื่อเรื่อง มีทั้งภาษาไทยและภาษาอังกฤษ - ชื่อ-สกุล/สถานภาพผู้เขียน มีทั้งภาษาไทยและภาษาอังกฤษ - บทคัดย่อ มีทั้งภาษาไทยและภาษาอังกฤษ - คำสำคัญ ภาษาไทยและภาษาอังกฤษ - บทนำ - เนื้อหา - สรุป - เอกสารอ้างอิง (อ้างอิงภาษาไทยต้องแปลเป็นภาษาอังกฤษทั้งหมด ตามรูปแบบ APA 7th Edition) 2.3 บทความวิจารณ์หนังสือ มีหัวข้อดังนี้ - ชื่อเรื่อง (ชื่อหนังสือ) มีทั้งภาษาไทยและภาษาอังกฤษ - ชื่อ-สกุลผู้เขียนหนังสือ ภาษาไทยหรือภาษาอังกฤษ ขึ้นกับภาษาที่ใช้ในหนังสือ - รายละเอียดเกี่ยวกับหนังสือที่นำมาวิจารณ์ เช่น สำนักพิมพ์ ภาษาที่ใช้ จำนวนหน้า ภาพปก - ชื่อ-สกุล/สถานภาพผู้วิจารณ์ มีทั้งภาษาไทยและภาษาอังกฤษ - เนื้อหาการวิจารณ์ - เอกสารอ้างอิง (อ้างอิงภาษาไทยต้องแปลเป็นภาษาอังกฤษทั้งหมด ตามรูปแบบ APA 7th Edition) 3. การพิมพ์ 3.1 ให้จัดพิมพ์ด้วยโปรแกรม Microsoft Word โดยกำหนดขนาด A4 ตั้งค่าหน้ากระดาษสำหรับการพิมพ์ห่างจากขอบกระดาษทุกด้าน ๆ ละ 1 นิ้ว (2.54 เซนติเมตร) และจัดรูปแบบเป็นหนึ่งคอลัมน์เท่านั้น 3.2 ตัวอักษร TH SarabunPSK ขนาด 18 pt สำหรับชื่อเรื่อง จัดกลางหน้ากระดาษ 3.3 ตัวอักษร TH SarabunPSK ขนาด 16 pt สำหรับเนื้อหา จัดชิดขอบ 3.4 ตัวอักษร TH SarabunPSK ขนาด 15 pt สำหรับ FootNote จัดชิดซ้ายหน้ากระดาษ 3.5 ช่องว่างระหว่างคำให้ตั้งค่าเป็น Normal ไม่บีบหรือขยายตัวอักษร ยกเว้นในตารางหรือแผนภาพ 3.6 ช่องว่างระหว่างบรรทัดให้ตั้งค่าเป็น single space 3.7 การเว้นวรรค 1 เคาะเท่านั้น 3.8 ตาราง และ ภาพ ใช้คำว่า ตาราง 1 และ ภาพ 1 4. จำนวนหน้าของผลงาน ไม่ควรเกิน 15 หน้า (รวมเอกสารอ้างอิง หลังตัดอ้างอิงภาษาไทยออกแล้ว) 5. เอกสารอ้างอิง มีรายการอ้างอิงครบถ้วน สมบูรณ์ ตามหลักการเขียนการอ้างอิงเอกสารแบบ APA Download : >>> คู่มือ
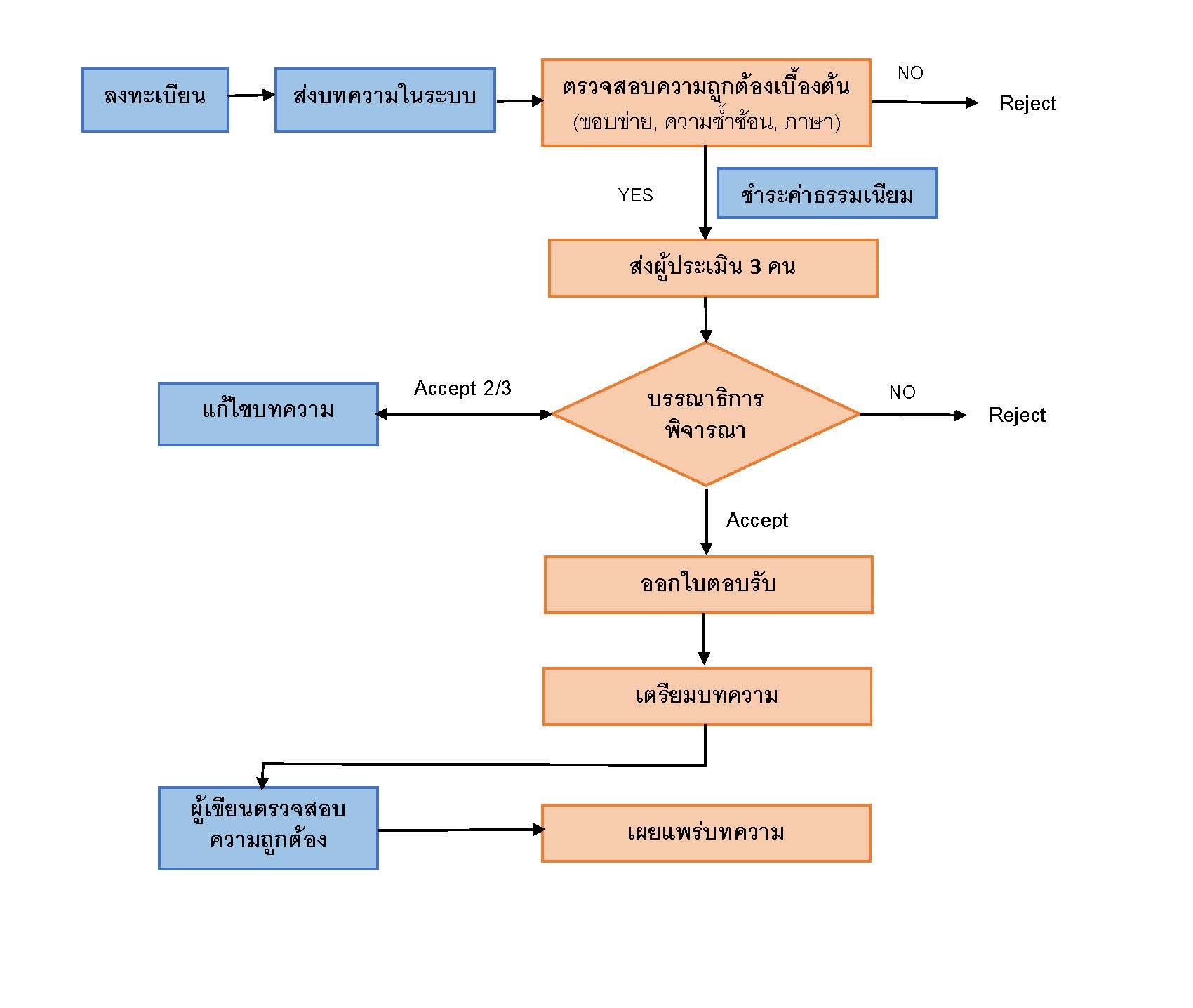
ขั้นตอนการยื่นบทความ (Online Submissions) - ศึกษาจากคู่มือ thaijo |
|
|
