เกี่ยวกับวารสาร
วารสารมนุษยศาสตร์ สังคมศาสตร์และนวัตกรรม มหาวิทยาลัยกาฬสินธุ์
Kalasin University Journal of Humanities Social Sciences and Innovation
ISSN 2821-9635 (Online)
(1) เพื่อส่งเสริมและเผยแพร่ผลงานการศึกษาค้นคว้าและวิจัยที่แสดงทัศนะทางวิชาการด้านมนุษยศาสตร์และสังคมศาสตร์
(2) เพื่อเป็นแหล่งในการเผยแพร่ผลงานวิจัยและบทความวิชาการที่เป็นองค์ความรู้ใหม่ให้กับสังคม
ขอบเขตวารสาร
เนื้อหาของบทความที่จะได้รับการตีพิมพ์ต้องเกี่ยวข้องกับด้านมนุษยศาสตร์และสังคมศาสตร์ได้แก่ สังคมวิทยา มานุษยวิทยา การศึกษา ปรัชญาและศาสนา ภาษาศาสตร์และวรรณกรรม วัฒนธรรม เศรษฐศาสตร์ บริหารศาสตร์ กฎหมาย การเมืองการปกครอง รัฐประศาสนศาสตร์ พัฒนาสังคม ประวัติศาสตร์และโบราณคดีอาณาบริเวณศึกษา ภูมิศาสตร์ สื่อสารสนเทศและการสื่อสาร และประเด็นอื่นๆ ที่เกี่ยวข้อง
กำหนดเผยแพร่
วารสารเผยแพร่ปีละ 2 ฉบับ ตีพิมพ์รูปแบบระบบวารสาร
ฉบับที่ 1 เดือน มกราคม-มิถุนายน
ฉบับที่ 2 เดือน กรกฎาคม-ธันวาคม
ประเภทบทความ
บทความ แบ่งออกเป็น 2 ประเภท ได้แก่ บทความวิชาการ และบทความวิจัย ทั้ง ภาษาไทยและภาษาอังกฤษ
นโยบายการตีพิมพ์บทความ
(1) บทความวิจัยจะต้องอยู่ภายใต้เงื่อนไขที่ว่าไม่เคยตีพิมพ์เผยแพร่ในวารสาร เอกสารการประชุม หรือสิ่งพิมพ์ใดมาก่อน (ยกเว้นรายงานการวิจัยและวิทยานิพนธ์/สารนิพนธ์) และไม่อยู่ในระหว่างการพิจารณารอตีพิมพ์ในวารสารอื่น
(2) บทความที่รับพิจารณาตีพิมพ์ต้องผ่านการกลั่นกรองจากผู้ทรงคุณวุฒิในสาขาวิชาที่เกี่ยวข้อง (Peer Review) อย่างน้อย 3 คน มาจากต่างสถาบันกัน และได้รับความเห็นชอบจากกองบรรณาธิการ
(3) ผู้เขียนต้องปฏิบัติตามเงื่อนไขที่กองบรรณาธิการวารสารกำหนด และยินยอมให้บรรณาธิการแก้ไขบทความเพื่อความสมบูรณ์ได้ในขั้นตอนสุดท้ายก่อนเผยแพร่
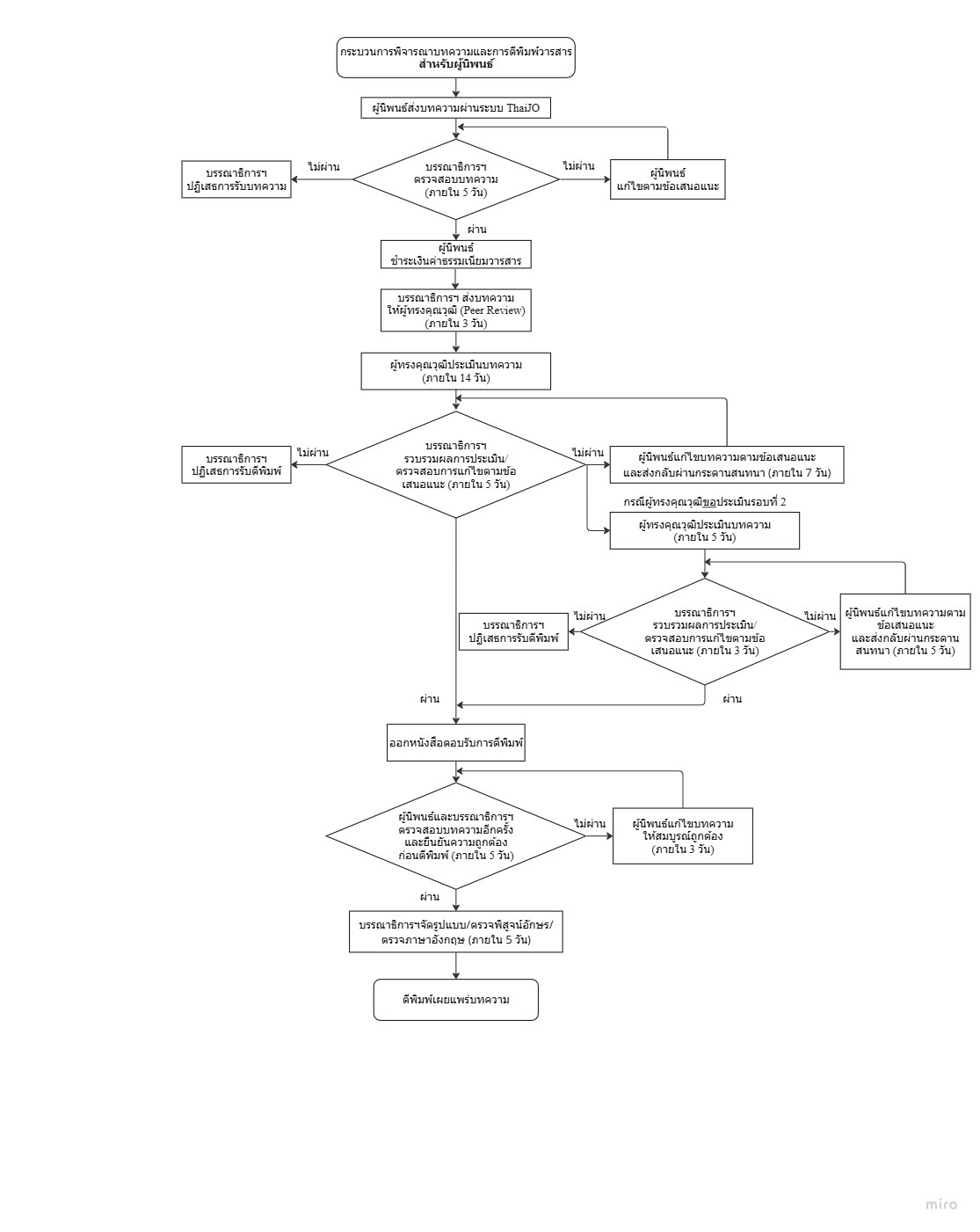
กระบวนการพิจารณากลั่นกรองบทความ
บทความที่จะได้รับการพิจารณาตีพิมพ์จะต้องผ่านกระบวนการพิจารณาจากกองบรรณาธิการและผู้ทรงคุณวุฒิในสาขาวิชาที่เกี่ยวข้อง (Peer Review) ดังนี้
(1) กองบรรณาธิการจะแจ้งให้ผู้เขียนทราบทาง E-mail หรือช่องทางอื่น เมื่อกองบรรณาธิการได้รับบทความเรียบร้อยแล้ว
(2) กองบรรณาธิการจะตรวจสอบบทความว่าอยู่ในขอบเขตเนื้อหาวารสารหรือไม่ รวมถึงคุณภาพทางวิชาการและประโยชน์ ทั้งในเชิงทฤษฎีและปฏิบัติ
(3) ในกรณีที่กองบรรณาธิการพิจารณาเห็นควรรับบทความไว้พิจารณาตีพิมพ์ กองบรรณาธิการจะดำเนินการส่งบทความเพื่อกลั่นกรองต่อไป โดยจะส่งให้ผู้ทรงคุณวุฒิในสาขาวิชาที่เกี่ยวข้อง อย่างน้อย 3 คน ประเมินคุณภาพของบทความว่าอยู่ในเกณฑ์ที่เหมาะสมจะลงตีพิมพ์หรือไม่ ซึ่งกระบวนการกลั่นกรองนี้ทั้งผู้ทรงคุณวุฒิและผู้เขียนจะไม่ทราบข้อมูลซึ่งกันและกัน (Double-blind peer review)
(4) เมื่อผู้ทรงคุณวุฒิประเมินบทความแล้ว กองบรรณาธิการจะตัดสินใจโดยอิงตามข้อเสนอแนะของผู้ทรงคุณวุฒิ บทความนั้นๆ ควรนำลงตีพิมพ์ หรือควรส่งให้ผู้เขียนแก้ไขก่อนส่งให้ผู้ทรงคุณวุฒิประเมินอีกครั้ง หรือปฏิเสธการตีพิมพ์ และจะแจ้งผลการพิจารณาของผู้ทรงคุณวุฒิให้ผู้เขียนรับทราบโดยเร็ว โดยผลการพิจารณาของผู้ทรงคุณวุฒิดังกล่าวถือเป็นที่สิ้นสุด
(5) กองบรรณาธิการจะไม่คืนต้นฉบับให้เจ้าของบทความ
ค่าธรรมเนียมในการตีพิมพ์บทความ
(ก) กรณีผู้เขียนบทความเป็นบุคลากรภายใน ให้ชำระอัตราค่าธรรมเนียม จำนวน 2,000 บาท ต่อบทความ
(ข) กรณีผู้เขียนบทความเป็นบุคคลภายนอก ให้ชำระค่าธรรมเนียม จำนวน 3,000 บาท ต่อบทความ
ท่านสามารถดำเนินการชำระค่าธรรมเนียมการตีพิมพ์ ไปยังหมายเลขบัญชี
ชื่อธนาคาร: ธนาคารกรุงไทย สาขากาฬสินธุ์
ชื่อบัญชี: มหาวิทยาลัยกาฬสินธุ์ เงินนอกงบประมาณ
เลขบัญชี: 404-3-19565-6
ทั้งนี้ วารสารจะแจ้งให้ท่านชำระเงินหลังจากตรวจสอบบทความของท่านเบื้องต้น เมื่อชำระเงินแล้ว กรุณาแจ้งหลักฐานการชำระเงินและข้อมูลการออกใบเสร็จรับเงินพร้อมที่อยู่สำหรับจัดส่งเอกสารที่กระทู้สนทนาในระบบ
เงื่อนไขการเก็บเงินค่าธรรมเนียมวารสารวิชาการ
1) จะเริ่มบังคับใช้เมื่อวารสารเข้าสู่ปีที่ 4 ฉบับที่ 1 เป็นต้นไป
2) การเก็บเงินค่าธรรมเนียมจะเก็บหลังจากที่บทความผ่านการพิจารณาเบื้องต้นเท่านั้น
3) หากบทความไหนไม่ผ่านการประเมินของผู้ทรงคุณวุฒิ ทางวารสารจะไม่คืนเงินค่าธรรมเนียมใดๆ
จำนวนบทความต่อฉบับ
วารสารเปิดรับ 15 - 18 บทความ ต่อฉบับ โดยจะเริ่มตั้งแต่ ปีที่ 4 ฉบับที่ 2 (กรกฎาคม-ธันวาคม 2568) เป็นต้นไป
นโยบาย AI
นโยบายการใช้ปัญญาประดิษฐ์ (AI) สำหรับวารสารมนุษยศาสตร์ สังคมศาสตร์และนวัตกรรม มหาวิทยาลัยกาฬสินธุ์
บทนำ
ด้วยความก้าวหน้าของคอมพิวเตอร์และเทคโนโลยีในปัจจุบัน ส่งผลให้เกิดการพัฒนาอย่างไม่มีที่สุด อย่างไรก็ตามด้วยวัตถุประสงค์ของวารสาร คือ เพื่อส่งเสริมและสนับสนุนให้คณาจารย์ นักวิชาการ นิสิต นักศึกษา และผู้สนใจทั่วไปได้มีโอกาสเผยแพร่ผลงานทางวิชาการ วารสารจึงมีความจำเป็นต้องเป็นแหล่งเผยแพร่ผลงานทางวิชาการที่มีคุณภาพ วารสารจึงขอประกาศนโยบายการใช้ปัญญาประดิษฐ์ ดังนี้
การใช้ AI สำหรับผู้เขียน
ผู้เขียนสามารถใช้ AI เป็นเครื่องมือในการช่วยเหลือสำหรับการเขียนบทความเท่านั้น โดย AI ไม่สามารถเป็นผู้เขียนหลักหรือตัวแทนใดๆ ในบทความ ทั้งนี้เพื่อให้บทความเกิดองค์ความรู้ใหม่ เกิดคุณค่า เกิดประโยชน์และความซื่อสัตย์ทางวิชาการ
ผู้เขียนจะต้องมีความรับผิดชอบต่อเนื้อหา ทั้งความถูกต้องและความสมบูรณ์ของต้นฉบับ ซึ่ง AI เป็นเครื่องมือที่ไม่สามารถระบุเป็นผู้แต่งหรือผู้ร่วมแต่งและไม่สามารถรับผิดชอบของต้นฉบับได้ ดังนั้น ผู้เขียนมีหน้าที่รับผิดชอบในการตรวจสอบให้แน่ใจว่าเนื้อหาที่สร้างหรือได้รับการช่วยเหลือโดย AI จะต้องเป็นเนื้อหาต้นฉบับเพื่อป้องกันการลอกเลียนแบบ โดยระบุแหล่งที่มาและอ้างอิงอย่างถูกต้องและครบถ้วน
ผู้เขียนจะต้องเปิดเผยข้อมูลอย่างครบถ้วน ต้องระบุวิธีการใช้ AI ในการเขียนบทความ โดยแจ้งในกิตติกรรมประกาศ (Acknowledgments) และ วิธีดำเนินงานวิจัย (Methodology) ทั้งนี้หากใช้ AI สร้างข้อความ ตาราง หรือภาพ จะต้องเปิดเผยคำสั่ง (Prompt) ที่ใช้ หรือขั้นตอนการสร้างใน วิธีดำเนินงานวิจัย (Methodology) หากใช้ในการวิเคราะห์ข้อมูลจะต้องระบุในบทคัดย่อ (Abstract) และวิธีดำเนินงานวิจัย (Methodology)
ผู้เขียนสามารถใช้ AI ในการตรวจสอบไวยากรณ์และจัดโครงสร้างประโยคให้ถูกหลักภาษาได้
การใช้ AI สำหรับผู้ประเมิน
ผู้ประเมินจะต้องไม่อัพโหลดต้นฉบับหรือส่วนใดส่วนหนึ่งของบทความไปยัง AI เพราะอาจละเมิด ความลับของผู้แต่ง และสิทธิในข้อมูลส่วนบุคคล
ผู้ประเมินไม่ควรใช้ AI ในการวิเคราะห์และสรุปผลการประเมินบทความ
ผู้ประเมินสามารถใช้ AI ในการตรวจสอบไวยากรณ์และจัดโครงสร้างประโยคให้ถูกหลักภาษาได้
การใช้ AI สำหรับบรรณาธิการ
บรรณาธิการจะต้องไม่อัพโหลดต้นฉบับหรือส่วนใดส่วนหนึ่งของบทความไปยัง AI เพราะอาจละเมิด ความลับของผู้แต่ง และสิทธิในข้อมูลส่วนบุคคล ยกเว้น เครื่องมือเพื่อตรวจจับการใช้ AI สร้างเนื้อหา
บรรณาธิการจำเป็นต้องมีเครื่องมือเพื่อตรวจจับ การใช้ AI สร้างเนื้อหา และการแก้ไขภาพหรือข้อความที่ผิดปกติ และเครื่องมือตรวจจับนั้นจะต้องสามารถทำงานได้เต็มประสิทธิภาพ
บรรณาธิการสามารถใช้ AI ในการตรวจสอบไวยากรณ์และจัดโครงสร้างประโยคให้ถูกหลักภาษาได้
การตัดสินบทความที่ใช้ AI
วารสารขอปฏิเสธการรับตีพิมพ์บทความที่ใช้เครื่องมือ AI สร้างเนื้อหาทั้งหมด
วารสารขอปฏิเสธการรับตีพิมพ์บทความที่ขาดความรับผิดชอบต่อเนื้อหาและขาดเปิดเผยข้อมูลอย่างครบถ้วน
ผู้เขียนสามารถโต้แย้งการตัดสินผลการตัดสินบทความที่ใช้ AI ได้ โดยต้องมีหลักฐานโต้แย้งที่ชัดเจน เพื่อใช้ประกอบการอธิบายต่อบรรณาธิการ และกองบรรณาธิการ และสามารถเปลี่ยนผลการพิจารณาการตัดสินบทความที่ใช้ AI ได้หากหลักฐานที่โต้แย้งนั้นมีความชัดเจนและผ่านการเห็นชอบจากกองบรรณาธิการ ทั้งนี้การตัดสินของกองบรรณาธิการถือเป็นที่สิ้นสุด
บทความที่ตีพิมพ์ไปแล้วหากพบว่าบทความดังกล่าวขัดต่อนโยบายการใช้ AI นี้ วารสารขอสงวนสิทธิ์การเผยแพร่และบทความจะถูก Retracted บนเว็บไซต์ของวารสารต่อไป
หมายเหตุ แปลและปรับปรุงข้อมูลจาก COPE Council (https://doi.org/10.24318/cCVRZBms) และ World Association of Medical Editors (https://wame.org/page3.php?id=106)
(ปรับปรุงข้อมูลวันที่ 31 พฤษภาคม 2568)
กระบวนการพิจารณาบทความสำหรับผู้นิพนธ์
